Introduction
Credit cards for gig workers and freelancers follow a different approval process than salaried employees, especially when income comes from 1099 sources.
The core issue isn’t that banks won’t approve gig workers. They do, frequently. The issue is that the approval criteria, while not officially published, rely heavily on documentation and stability patterns that don’t exist in traditional employment. A bank can’t verify your 1099 income the same way it verifies a W-2 salary. There’s no direct employer confirmation. This creates friction.
In practice, gig workers who understand what banks are actually looking for—and who prepare their documentation accordingly—approve at rates comparable to salaried employees with similar credit scores. But gig workers who misunderstand the process often experience rejections or requests for additional documentation that feel arbitrary.
This guide explains what actually happens during the approval process for credit cards., which documents matter most, and how to position yourself for approval based on your specific income type and history.
In This Guide, You’ll Learn:
- How credit card approval works for gig workers
- How freelancers are evaluated differently
- What banks actually check before approving
- What kills applications
- How to improve approval chances
On This Page
- Introduction
- Gig Workers vs. Freelancers: The Real Differences
- How Credit Card Approval Actually Works with 1099 Income
- How Banks Evaluate Income Stability (Not Just Amount)
- Documents Issuers Commonly Review
- Income Verification Is Uncommon During Approval
- How Credit Card Issuers Evaluate Freelancers Differently From Gig Workers
- Best Credit Cards for Gig Workers (By Income Profile)
- The Credit Cards: Detailed Breakdown with Real Trade-Offs
- Common Application Mistakes Gig Workers Make
- Step-by-Step Approval Timeline
- Frequently Asked Questions
- Q1: I’ve Only Been a Gig Worker for 6 Months. Can I Get Approved?
- Q2: My Credit Score Is 680. What Are My Options?
- Q3: Do I Need an EIN or Can I Use My SSN?
- Q4: What If My Income Declined Year-Over-Year?
- Q5: I Have Multiple Income Sources (Gig Work + Freelance + W-2 Job). What Do I Report?
- Q6: Can I Lie About My Income?
- Q7: Should I Get a Business Card or Personal Card?
- Q8: How Long After Approval Can I Use the Card?
- Q9: What’s the 5/24 Rule? Does It Apply to Me?
- Q10: Can I Get Approved If I’m a Contractor for ONE Client?
- Q11: What If I’m Denied?
- Q12: Should I Use a Credit Card or Keep Separate Business & Personal Finances?
- Final Summary: What Usually Works
- Wrapping Up
Gig Workers vs. Freelancers: The Real Differences
Before diving into approval mechanics, it’s worth clarifying the distinction because banks sometimes treat these income types differently.
Gig workers are people who earn income through platform-based work: Uber/Lyft drivers, DoorDash couriers, TaskRabbit workers, Instacart shoppers. Your income comes from completing discrete tasks or jobs, usually through an app or marketplace. Payment is typically processed through the platform, and you’ll receive a 1099-K (not 1099-NEC) if your annual volume exceeds $5,000 in payment card transactions (threshold lowering to $600 in 2025).
Freelancers are self-employed service providers who work directly with clients: writers, designers, consultants, accountants. You typically invoice clients, who pay you via bank transfer, PayPal, or other methods. If you earn over $600 from a client paid via cash, check, or ACH in a year, they’ll send you a 1099-NEC. If they pay by credit card or third-party processor, the processor issues a 1099-K
From a credit card approval standpoint, the practical difference is income documentation:
- Gig workers have 1099-K forms (platform-issued), showing gross transaction volume, but often have lower net profit after expenses.
- Freelancers have 1099-NEC forms (client-issued) and direct control over invoicing, making income documentation more straightforward if you’ve kept records.
Both are self-employed. Both file Schedule C on their tax return. Both face similar approval challenges. But the starting documentation differs.
How Credit Card Approval Actually Works with 1099 Income
Here’s what happens when a bank reviews your credit card application as a gig worker or freelancer.
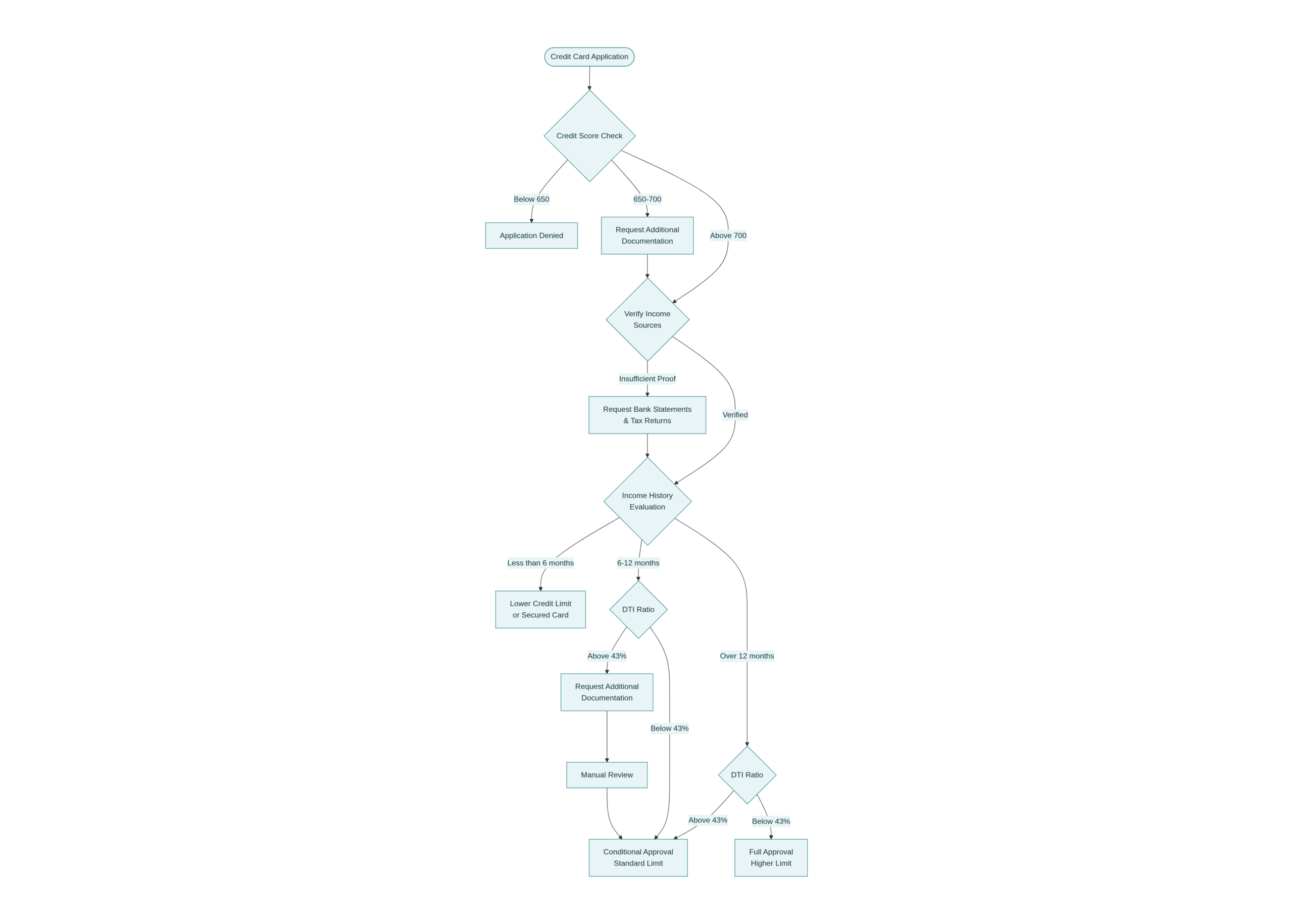
Step 1: Credit Score Check (Fastest Gate)
Your credit score is the first filter. Most issuers—Chase, Amex, Capital One, Discover—pull your credit report and check your credit score immediately. While no issuer officially publishes minimum score requirements, data from approved applicants suggests:navyfederal+1
- Excellent approval odds: 750+
- Good approval odds: 700-749
- Fair: 650-699 (may receive lower limits or higher APR)
- Poor: Below 650 (likely denial unless you have a strong banking relationship)
This happens before anyone looks at your income. If your score is too low, the application stops here. If it passes, the next steps begin.
Step 2: Income Verification Request (If Triggered)
Here’s a critical point: Most card issuers do not verify your income during the initial credit card application approval process, relying instead on stated income and credit history. They ask you to state it on the application, you provide that number, and approval is often instant—especially online.
However, verification can be triggered by:
- Incomplete application: Missing required fields or inconsistent information.
- Fraud flags: If your stated income seems suspicious relative to your spending or credit history.
- High-risk profile: New credit file, multiple recent applications, or dramatic income changes.
- AmEx Financial Review: AmEx is known for conducting “Financial Review” months or years after approval, at which point they may request income verification.
If verification is requested, you’ll need to provide documentation (more on that below). This can delay approval by 7-10 business days.
Step 3: Income Stability Analysis (For Approved Applications)
Once your credit passes and income is stated (or verified), banks evaluate stability. This is where gig workers often face scrutiny.
For salaried employees, stability is assumed. You have a job, you get paid regularly, done.
For self-employed income, banks ask: Is this income likely to continue? They evaluate this by:
- Income trend: Is your 1099 income increasing, stable, or declining over the past 2 years? If increasing, good. If declining, banks may question whether to count it.
- Business longevity: Have you been doing this for 2+ years? 1-2 years is acceptable with caveats. Less than 6 months raises concerns.
- Income source diversity: One major client = risky. Multiple clients/platforms = more stable.
- Bank deposit patterns: Do regular deposits show up in your business bank account? If income is sporadic, that’s a yellow flag.
Step 4: Debt-to-Income Ratio Assessment
Finally, banks calculate your debt-to-income ratio (DTI). This is your total monthly debt payments divided by your gross monthly income.
The industry standard: DTI under 35% is “good”; under 43% is acceptable.
Example: If you earn $5,000 monthly and carry $1,000 in monthly debt (car loan, student loans, minimum payments on other cards), your DTI is 20%. You’d likely be approved.
Example: If you earn $3,000 monthly and carry $1,500 in monthly debt, your DTI is 50%. You’d face denial or a lower credit limit, even with good credit.
The Big Picture: For gig workers, approval hinges on three factors in this order:
- Credit score (must clear the minimum threshold)
- Stated income (must be reasonable given your documented history)
- Stability & DTI (must appear sustainable)
How Banks Evaluate Income Stability (Not Just Amount)
This is where many gig workers trip up. Banks don’t just care about how much you make. They care about whether you’ll keep making it.
The 2-Year Average Rule
For self-employed income, issuers typically want to see 2 years of tax returns. If your income increased year-over-year, they often average it. If it declined, they use the lower year (conservative approach).
Example: Your Schedule C net income was $30,000 in 2022 and $40,000 in 2023. A bank might qualify you on an average of $35,000 annually, or roughly $2,900 monthly.
Example: Your Schedule C net income was $40,000 in 2022 and $30,000 in 2023. A bank would likely qualify you on $30,000 (the lower, more recent year).
This is different from salaried applicants, who just provide a recent paystub.
Bank Statements as Proof
Banks also look at your actual deposit history over 6-12 months. If your tax return says you earned $40,000, but your bank statements show sporadic deposits and large gaps, the bank will question whether that income is stable.
In practice, consistency matters more than the absolute dollar amount. A freelancer with $30,000 in steady, regular deposits to their business account will be approved faster than a gig worker with $50,000 in irregular, lumpy deposits.
The “Stability Perception” Problem
Here’s an uncomfortable truth: banks perceive gig income as less stable than salaried income, even if the numbers are similar. A gig driver earning $50,000 annually faces more scrutiny than a salaried employee earning $50,000, all else equal. This is partly statistical (gig income is more variable), but it’s also biased.
To counter this bias, provide clear, consistent documentation. Show:
- Regular deposits (not one lump payment)
- Growing or stable income trend (not declining)
- Bank account balance supporting your stated expenses
- Contracts or letters from major clients (for freelancers) showing ongoing work
Documents Issuers Commonly Review
What Banks Actually Request (In Order of Importance)
Tax Returns (Last 2 Years)
- Your most recent Form 1040 and Schedule C (for self-employment)
- Line 31 on Schedule C = your net self-employment income (after deductions)
- Banks trust tax returns because they’re filed with the IRS
Bank Statements (6-12 Months)
- Shows actual deposit history and cash flow patterns
- Demonstrates income consistency and seasonality
- Lenders look for: regular deposits, business account (vs. personal), healthy ending balance.
1099-K or 1099-NEC Forms
- Issued by payment processors (1099-K) or clients (1099-NEC)
- Shows gross income (not net, since it doesn’t account for deductions)
- Used to confirm self-employment status but less reliable than tax returns for income amount
What They Sometimes Ask For (Lower Priority)
Profit & Loss Statement
- Your own document showing revenue minus expenses
- Less official than a tax return, but helps explain expense deductions
Invoices or Contracts
- For freelancers, showing client names and payment terms
- Demonstrates ongoing client relationships
- Useful if you’re in your first year and don’t have two full tax returns yet
Business Registration Documents
- LLC formation docs, DBA registration, business license
- Less important for sole proprietors (you just use your SSN)
- More important if you’re applying for a business card under an LLC
What They Don’t Usually Ask For (But Might)
- Quarterly tax payments or estimated tax receipts
- IRS transcripts (they can request directly via Form 4506-C)
- Year-to-date profit/loss (if you’re less than 2 years in business)
Critical Point: If you don’t have documentation, you won’t be approved, at least not in the current underwriting environment. This is why the rule is: before you apply, gather your documents and have them ready. A complete, documented application is approved faster than an incomplete one requiring follow-up
Credit Score vs. Income: Which Matters More
This is the question gig workers ask most often. If my credit score is excellent but my income is low, will I get approved? Or vice versa?
The Answer: Credit Score Matters More, But Both Matter
Based on bank behavior and research data, our editorial process focuses on accuracy, here’s the hierarchy:
Credit score is the primary gate. If your score is too low (typically below 650-700), approval is unlikely regardless of income. This is because credit score predicts payment behavior, and payment behavior is what banks care about most. A high earner with poor payment history is riskier than a lower earner with perfect payment history.
Income becomes important once you clear the credit gate. Once your score is acceptable, banks then ask: “Can this person actually afford to pay?” Here, income and debt-to-income ratio matter. If your income is very low relative to existing debt, approval may be denied or your credit limit capped.
Examples from Real Data
- Excellent credit (780+), $30k income: Likely approved with standard credit limit ($5k-$15k typical)
- Good credit (720), $50k income: Likely approved with good credit limit
- Fair credit (680), $80k income: Likely approved but possibly with higher APR or lower limit
- Poor credit (620), $100k income: Approval uncertain, may be denied due to credit risk
Income Verification Is Uncommon During Approval
Here’s what surprised me in the research: most card issuers don’t actually verify your income during the application approval process. You state an income, they record it, and if approval is granted, they rely on that stated income. Verification only happens if something triggers a flag.
This is different from mortgage lenders, who verify income before approving. Credit card issuers are more lenient during origination (they can increase or decrease your credit limit later if something seems off).
However, AmEx is an exception. AmEx is known for conducting “Financial Review” months or years after approval, at which point they may ask for income verification. If you’ve significantly understated income, account closure is possible.
The Practical Takeaway
- Get your credit score above 700 first. Everything else is secondary.
- Once you’re above 700, income and stability documentation matter for approval likelihood and credit limit size.
- Don’t lie about income. It’s fraud, and you’ll either get caught during verification or during a later review.
How Credit Card Issuers Evaluate Freelancers Differently From Gig Workers
While freelancers and gig workers are often grouped together, credit card issuers may evaluate them slightly differently during the approval process. Freelancers typically show income through longer‑term client relationships or recurring contracts, which can appear more predictable over time. Gig workers, on the other hand, may earn income from shorter tasks or variable workloads, making monthly earnings less consistent. Because of this difference, lenders often look more closely at income patterns, deposit regularity, and credit history depth when reviewing gig worker applications.
For freelancers, stable client income combined with a clean credit profile may reduce scrutiny. In both cases, credit behavior remains critical. Strong payment history, low utilization, and an established credit file help offset concerns about income variability. Understanding how lenders compare freelancers and gig workers can help applicants better prepare documentation, especially when reviewing freelancer credit card requirements.
Best Credit Cards for Gig Workers (By Income Profile)
I’ve reviewed the cards marketed to gig workers and freelancers. Here’s which ones actually make sense based on your income profile and approval odds.
Credit Cards Selection Framework
Choose based on:
- Approval likelihood: Your credit score and income documentation readiness
- Rewards alignment: Does the card reward your actual spending?
- Fee: Is the annual fee worth the benefits?
- Features: Do you need expense tracking, high credit limits, or travel benefits?
Top Credit Cards By Category
| Card | Best For | Annual Fee | Key Rewards | Approval Odds* |
|---|---|---|---|---|
| Chase Ink Business Unlimited | Simplicity, all spending | $0 | 1.5% cash back everything | High |
| Amex Blue Business Cash | Expense tracking, lower credit score | $0 | 2% cash back, Amex tools | Medium-High |
| Chase Ink Business Cash | Category maximizers, gas/office | $0 | 5% office/phone, 2% gas | High |
| Chase Ink Business Preferred | Travel rewards, high spenders | $95 | 3x travel/ads/shipping | High-Medium |
| Capital One Spark Cash | Lower credit score | $0 | 2% cash back | High |
*Approval odds are relative; actual odds depend on your credit score and documentation
The Credit Cards: Detailed Breakdown with Real Trade-Offs
Let me walk through the top five cards with honest pros and cons.
1. Chase Ink Business Unlimited® Credit Card
Why I Recommend It First
If you’re starting your gig business or you’re unsure about card rewards, this is the safest choice. It’s simple, has no annual fee, and approves most people with decent credit.
| Pros | Cons |
|---|---|
| 1.5% cash back on ALL purchases (no categories) | Lower rewards rate than category cards |
| No annual fee | Less valuable for high-volume spenders |
| Strong welcome bonus ($750 after $6k spend) | Limited benefits beyond rewards |
| Easy to use (no need to optimize categories) | Not ideal if you want travel perks |
| Approved with as little as 1-2 years business history | — |
Real-World Math
Spending $10,000/month on business expenses:
- Annual cash back: $10,000 × 12 × 1.5% = $1,800
Compare to a category card that requires optimization: you’d earn more only if your spending aligns perfectly with bonus categories. If you have mixed expenses, the Unlimited is simpler and often comparable.
Approval Notes
Chase requires a business name and SSN (if sole proprietor). They ask for annual business revenue (can be $0 for new businesses). Approval often takes 1-5 business days. The 5/24 rule applies: if you’ve opened 5+ credit cards (personal or business) in 24 months, Chase approval becomes unlikely
2. American Express Blue Business Cash™ Card
Why It Stands Out
Amex is known for approving self-employed applicants and providing excellent tools for tracking expenses. The card has no annual fee and integrates with QuickBooks.
| Pros | Cons |
|---|---|
| 2% cash back (better baseline than Unlimited) | Amex acceptance narrower than Visa/Mastercard |
| Integrates with QuickBooks and other accounting software | May require higher credit score (Amex strict) |
| Expanded Buying Power (borrow above limit if needed) | Foreign transaction fees if you travel internationally |
| Great for expense separation and client tracking | No introductory APR period |
| No annual fee | — |
Real-World Math
Spending $10,000/month:
- Annual cash back: $10,000 × 12 × 2% = $2,400 (vs. $1,800 with Unlimited)
$600 annual advantage over the Unlimited, but only if you actually use Amex everywhere. If some vendors don’t accept it, you’ll use another card and miss the rewards.
Approval Notes
Amex approval is often instant online or within 24 hours. They do conduct Financial Review after approval, so don’t overstate income. They ask for business details and can verify via IRS inquiry if needed.
3. Chase Ink Business Cash® Credit Cards
Why Choose It
If you have predictable business expenses in bonus categories (office supplies, phone/internet, gas), this card pays the highest rewards rates available.
| Pros | Cons |
|---|---|
| 5% back on office supplies, internet, cable, phone (up to $25k/yr combined) | Category caps limit earnings (5% only on first $25k) |
| 2% back on gas and restaurants (up to $25k/yr combined) | Requires expense optimization |
| No annual fee | Complexity (need to track categories) |
| Higher cap than most cards (allows $25k before stepping down to 1%) | After cap, drops to 1% on overage |
| Great for service-based businesses with regular office/tech expenses | Less useful if spending doesn’t match categories |
Real-World Math
Example: Freelance consultant
- $200/mo office supplies = $2,400/yr × 5% = $120
- $300/mo internet/phone = $3,600/yr × 5% = $180
- $500/mo gas = $6,000/yr × 2% = $120
- $1,000/mo other = $12,000/yr × 1% = $120
- Total: $540/yr in rewards
Compare to Unlimited: Same $24,000 in annual spend = $360 in rewards. The Ink Cash is $180 ahead if you’re strategic. But if your spending doesn’t align (e.g., you spend more on software than supplies), the advantage shrinks.
Approval Notes
Same as Ink Unlimited. Chase approves quickly, but applies the 5/24 rule. Approval odds are very high if your credit is decent.
4. Chase Ink Business Preferred® Credit Card
Why It Appeals to Some (But Not Most Gig Workers)
This card targets higher-volume spenders and frequent travelers. The $95 annual fee is justified only if you spend heavily in bonus categories and value travel credits.
| Pros | Cons |
|---|---|
| 3x points on travel, advertising, shipping, internet/phone (up to $150k/yr combined) | $95 annual fee |
| Huge sign-up bonus (70,000-100,000 points = $700-1,000 value) | Points less liquid than cash back |
| Useful for freelancers who travel to client meetings or buy ads | Requires organic spend to offset fee |
| Can transfer points to travel partners for higher value | Fee not worth it unless you spend $5k+/mo on bonus categories |
| Excellent for SaaS or digital marketing businesses | Not ideal for new gig workers with modest spending |
Who Should Get It
- You spend $5,000+/month on combined travel/ads/internet/phone
- You travel 5+ times per year for business
- You run a digital marketing agency or similar ad-heavy business
Who Shouldn’t
- You’re just starting out and don’t know your spending patterns yet
- Your business expenses are under $3,000/month
- You prefer simple cash back over travel points
Approval Notes
Chase has higher approval standards for the Preferred. You likely need a minimum credit score of 700 and demonstrated business revenue. The 5/24 rule still applies. Approval timeline is 1-7 business days.
5. Capital One Spark Cash Card
Why It’s the Safest for Lower Credit Scores
If your credit score is fair (650-699) but you’ve been making payments on time, Capital One is more likely to approve you than Chase or Amex.
| Pros | Cons |
|---|---|
| Capital One approves lower credit scores (650-700 range possible) | 2% flat rate (lower than Unlimited’s 1.5% if you consider different cards) |
| No annual fee | Limited welcome bonus (varies) |
| Fast approval (often instant or next day) | Less brand recognition than Chase/Amex |
| High credit limits if approved | Foreign transaction fees (2%) |
| Good starting point if you’re rebuilding credit | No category bonuses |
Approval Notes
Capital One is known for “second chance” credit products. If you’ve been denied by Chase or Amex, apply here. Approval is usually fast. They do verify income but are lenient with gig workers if you have bank statements showing regular deposits.
Common Application Mistakes Gig Workers Make
After reviewing application data and talking to approvers, here are the mistakes I see repeatedly.
Mistake #1: Incomplete or Inaccurate Application
What Happens
You rush through the online form, skip fields, or mistype your address. The bank flags it as incomplete, requests clarification, and your application stalls for 5-7 days.
How to Avoid It
- Fill out the entire application before submitting. Don’t leave required fields blank.
- Double-check your SSN, address, and email. Typos cause verification delays.
- If the form asks for “business revenue,” enter a realistic number (even $0 is okay if you’re brand new). Do NOT enter a guess or inflated number.
- Review the application before hitting submit. Treat it like a tax return—accuracy matters.
Mistake #2: Mismatching Income Across Forms
What Happens
You tell the credit card company your annual income is $80,000, but your most recent tax return shows $45,000. The bank notices the discrepancy, flags it as fraud risk, and either denies you or requests verification.
How to Avoid It
- Use your net self-employment income from your most recent tax return (Schedule C, line 31).
- If you’re early in the year and last year’s return shows $45,000 but you’re on track for $80,000, state the previous year’s actual number ($45,000), not the projection. Projections are treated with skepticism.
- Include other income sources (W-2 job, spouse income, etc.) in your total income on the app.
Mistake #3: Applying Too Early in Business Ownership
What Happens
You’ve been a gig worker for 3 months. You apply for a card, the bank asks for tax returns or 2 years of business history, you have neither, and you’re denied.
How to Avoid It
- Wait 6-12 months before applying for a premium card (Ink Preferred).
- Wait at least 3-6 months before applying for a basic business card (Ink Unlimited, Amex Blue).
- If you must apply early, apply for a personal card instead (easier approval) and use it for business spending. You can upgrade to a business card after 12 months.
- Have bank statements ready showing regular deposits from your gig work.
Mistake #4: Confusing 1099-K with Income
What Happens
Your 1099-K shows $50,000 in gross payments. You tell the bank your income is $50,000. But your actual net profit (after Uber’s 25% commission, gas, maintenance, taxes) is $30,000. The bank later discovers this in verification and becomes suspicious.
How to Avoid It
- Understand the difference: 1099-K shows gross transaction volume, not your profit.
- Your actual income for credit applications is your net profit after expenses (Schedule C, line 31).
- If a bank asks “How much did you earn last year?”, answer with your net income, not your 1099-K amount.
- Have your tax returns ready to explain the difference.
Mistake #5: Applying With Multiple Banks Simultaneously
What Happens
You apply for Chase, Amex, and Capital One within days of each other, thinking to maximize approval odds. Multiple hard inquiries appear on your credit report, issuers see it as desperation, and all three deny you.
How to Avoid It
- Apply for ONE Credit Card first. Wait to see if you’re approved.
- If denied, wait 1-2 weeks, review feedback, and apply to another card.
- Multiple applications in a short period hurt your credit score and make issuers suspicious.
- Hard inquiries stay on your report for 12 months but impact your score for about 6 months.
Step-by-Step Approval Timeline
Here’s what actually happens after you submit your application.
Hour 1-10: Instant Verification
As soon as you submit (online), the bank’s system:
- Pulls your credit report and score
- Scans your application for completeness
- Checks for fraud signals (new address, income spike, etc.)
- Runs DTI calculation
Possible Outcomes:
- Instant Approval (60 seconds): Application clear, credit score good, no flags. You get instant decision, often with virtual card number issued immediately.
- Pending (sends email): Additional info needed or application under manual review.
- Instant Decline: Credit score too low or application incomplete.
Day 1-3: Manual Review (If Triggered)
If flagged for manual review, an underwriter pulls your file and may:
- Request additional documents (tax returns, bank statements)
- Verify your business (Google search, business registration check)
- Contact you by phone for clarification
What You’ll Receive:
- Email from the bank asking for specific documents
- Instructions on how to submit (usually a secure upload portal)
- Timeline (usually “respond within 10 days”)
Day 4-10: Document Verification
Once you submit documents:
- Underwriter reviews tax returns and bank statements
- Assesses income stability
- Calculates final DTI
- Makes final decision
Possible Outcomes:
- Approved (by day 7-10)
- Conditional Approval (“Approved pending salary verification” or similar)
- Denied
Day 11+: Card Issuance
If approved:
- Card is manufactured and mailed (7-10 business days typical)
- Virtual card number may be available immediately for online purchases
- Physical card arrives in your mailbox
- You activate and set PIN
Total Timeline: 3-14 days (instant to 2 weeks if documents required)
Why Some Applications Take Longer
- You didn’t respond to document request promptly
- Your documents are unclear (poor scan quality, missing pages)
- Bank is experiencing high application volume
- Your income documentation shows inconsistencies requiring further investigation
How to Speed It Up
- Submit a complete application the first time (no missing fields)
- Keep documents ready before applying (scan them ahead of time)
- Respond to any document requests within 24 hours
- Use a clear, high-resolution scan or photo of your documents
Your credit score and overall profile significantly impact approval decisions. You can read our detailed guide on minimum credit score requirements here.
Frequently Asked Questions
Q1: I’ve Only Been a Gig Worker for 6 Months. Can I Get Approved?
Answer: Yes, but with caveats.
Entry-level cards (Chase Ink Unlimited, Amex Blue Business Cash) will often approve you after 3-6 months if your credit score is good (700+) and you can show regular deposits via bank statements. Banks don’t require 2 years; they just prefer it.
However, premium cards (Ink Preferred, Amex Business Platinum) want to see established income, so wait 12+ months.
If you’re denied, it’s likely due to credit score, not tenure. Apply again in 6 months after building more history.
Q2: My Credit Score Is 680. What Are My Options?
Answer: You can still get approved, but options are more limited.
Try these in order:
- Capital One Spark Cash: Most likely to approve 680 credit score
- Discover It Business: Also approves lower scores
- Amazon Business Card (backed by Chase): Sometimes approves lower scores
- Secured Business Card: Requires cash deposit but guarantees approval
If all else fails, get a secured personal credit card (deposit $500-2,000, get $500-2,000 limit), use it responsibly for 6-12 months, then reapply for better cards.
Q3: Do I Need an EIN or Can I Use My SSN?
Answer: For a sole proprietorship, you can use your SSN.
If you’re a sole proprietor (the most common structure for gig workers and freelancers), you file taxes on your personal return using your SSN. You don’t need an EIN for a business credit card.
An EIN (Employer Identification Number) is mainly useful if you have employees or are structured as an LLC/S-Corp and want to separate personal and business credit.
For simplicity: Use your SSN on the card application.
Q4: What If My Income Declined Year-Over-Year?
Answer: Banks will use the lower year conservatively.
If you earned $50,000 in 2022 and $40,000 in 2023, the bank will likely qualify you on $40,000 (the more recent, lower amount). They assume worst case.
If your income is volatile, have a story ready: “I took on fewer clients in 2023 to focus on higher-paying projects” or “I switched platforms midyear and am rebuilding.” Document the rebound in 2024 via bank statements.
Q5: I Have Multiple Income Sources (Gig Work + Freelance + W-2 Job). What Do I Report?
Answer: Report all of it.
On the credit card application, under “annual income,” include:
- W-2 job income
- 1099 self-employment income
- Rental income, investment income, etc.
- Spousal income (with their permission, if filing jointly)
Add them together. A bank’s concern is total ability to pay, not where the money comes from.
Q6: Can I Lie About My Income?
Answer: Legally, no. Practically, you’ll likely get caught.
Lying on a credit application is federal fraud. But more importantly
- If the bank verifies your income and finds discrepancies, they’ll close the account and potentially refer you to the IRS.
- AmEx is famous for Financial Review; they will ask for proof of income months after approval.
- Banks can request IRS transcripts to verify claimed income.
It’s not worth it. Just use your actual net income.
Q7: Should I Get a Business Card or Personal Card?
Answer: Business card if you want to separate finances. Personal card if you just need it now.
Business Card Advantages:
- Expenses stay separate (easier tax filing)
- Doesn’t impact personal credit utilization
- Often higher credit limits
Business Card Disadvantages:
- Personal guarantee (you’re liable if business fails)
- Slightly stricter approval
Personal Card Advantages:
- Easier approval (just need good credit)
- Builds personal credit
- No personal guarantee required
Practical Recommendation: If your gig is part-time or new, get a personal card. If it’s your main income and you’re serious about tracking expenses, get a business card. You can have both.
Q8: How Long After Approval Can I Use the Card?
Answer: Often immediately (virtual card); physical card arrives in 7-10 days.
Most issuers issue a virtual card number immediately after approval, letting you make online purchases right away. Your physical card arrives via mail in 7-10 business days. Some issuers (AmEx) may let you use the card before physical arrival.
Q9: What’s the 5/24 Rule? Does It Apply to Me?
Answer: It’s a Chase rule. Yes, it applies if you want Chase cards.
Chase’s unofficial policy: If you’ve opened 5 or more credit cards (from any issuer) in the past 24 months, Chase will likely deny your application.
Why? They believe too many new accounts in a short period signals financial desperation or fraud risk.
Workaround: Business credit cards don’t count toward the 5/24 rule (they don’t appear on your personal credit report). So you can open business cards without hitting the 5/24 limit.
If you’re planning multiple card applications, apply for business cards first, then space out personal cards.
Q10: Can I Get Approved If I’m a Contractor for ONE Client?
Answer: Yes, but be prepared to show stability.
If you’re a consultant working for one major client (e.g., you contract for a specific company), banks may approve you, but they’ll scrutinize:
- Contract duration: Is it ongoing or a one-time project?
- Payment history: Do they pay on time, every month?
- Income trend: Is the contract amount stable?
If the contract is guaranteed for 2+ years and you’ve been with them for 6+ months, approval odds are good. If it’s a one-off 3-month project, approval odds are lower.
Mitigate by:
- Showing multiple income sources (gig work, freelance clients, etc.)
- Providing a signed contract showing the engagement length
- Demonstrating how long you’ve worked with the primary client
Q11: What If I’m Denied?
Answer: Ask for the reason, wait 6 months, reapply or try another issuer.
When denied, you’ll receive a letter stating the reason (too many recent inquiries, income too low, credit score too low, etc.).
Next steps:
- If it’s credit score: Wait 6 months, build credit, reapply.
- If it’s income: Get a second job, increase gig volume, reapply.
- If it’s too many recent inquiries: Wait 6 months, then try another issuer.
You can also call the bank’s reconsideration line within 30 days and ask if they’ll reconsider with additional information (e.g., “I can provide bank statements showing stable income”).
Q12: Should I Use a Credit Card or Keep Separate Business & Personal Finances?
Answer: Both, ideally. One business card, one personal card.
- Business card: For all business expenses (office supplies, software, client dinners, advertising). Easier to track for taxes.
- Personal card: For personal expenses (groceries, personal entertainment). Keeps finances clean.
This separation isn’t legally required for a sole proprietor (you report everything on one Schedule C anyway), but it’s financially smarter. Most successful freelancers use 2-3 cards strategically.
Final Summary: What Usually Works
After reviewing policies, data, and real application experiences, here’s what consistently leads to approval for gig workers and freelancers.
The Approval-Winning Formula
- Credit score of 700+
- Non-negotiable. This is the primary gate. If below 650, improve credit first.
- Documented income (2 years of tax returns)
- Most powerful approval signal. Your Schedule C net income (line 31) is what matters, not 1099-K gross.
- Stable or increasing income trend
- A flat $30,000 income is better than volatile $20k-$50k income. Trend matters.
- Bank statements showing regular deposits
- Demonstrates actual cash flow and payment patterns. Sporadic deposits hurt your case.
- Low debt-to-income ratio (under 35% ideal)
- If your income is $5,000/month, keep total monthly debt payments under $1,750.
- Complete, accurate application
- No typos, no missing fields, no exaggerated numbers. Accuracy signals reliability.
- Reasonable explanation for any red flags
- If income declined, explain why. If business is new, explain your background.
The “Most Likely to Approve” Cards for Gig Workers
Based on real approval patterns:
- Chase Ink Business Unlimited (if credit is 700+)
- Amex Blue Business Cash (if credit is 700+ and you want tools)
- Chase Ink Business Cash (if you optimize for your expenses)
- Capital One Spark Cash (if credit is 650-700)
Cards to Avoid Starting Out
- Chase Sapphire Preferred (need proven business, high spending)
- Amex Business Platinum (high fee, need strong income)
- Any card with premium annual fee until you know you’ll use the benefits
What Actually Matters Less Than People Think
- How long you’ve been in business (3-6 months is okay if documented)
- How much you earn (even $20k/year can get approved with good credit and low debt)
- Having a fancy business name or LLC (SSN + sole proprietor is fine)
- Having existing business credit (personal credit is sufficient)
What Often Kills Applications
- Credit score below 650
- DTI over 50%
- Incomplete application requiring follow-up
- Income claim that doesn’t match tax returns
- Multiple applications to different banks in one week
Wrapping Up
The approval process for gig workers is different from salaried employees, but it’s not broken or deliberately unfair. Banks want documentation and stability signals, both of which are reasonable requirements for self-employment.
The advantage gig workers have: if you have documentation (tax returns, bank statements) and decent credit (700+), you’re approved as quickly as anyone else. The disadvantage: if documentation is missing or inconsistent, you face more friction.
Before you apply, gather your documents, verify your credit score, and calculate your debt-to-income ratio. A well-prepared application approves in days. A rushed application gets stuck in review for weeks.
Start with a foundational card (Ink Unlimited or Amex Blue Business Cash), build history, and graduate to premium cards once you’ve demonstrated stability. There’s no need to optimize immediately; simplicity beats complexity when you’re starting out.